首页
校务公开
学校概况
制度建设
育德之窗
心理健康
课程教学
教育科研
党建工作
工会园地
师生风采
园丁风采
雏鹰风采
当前位置:首页
> 通知公告
通知公告
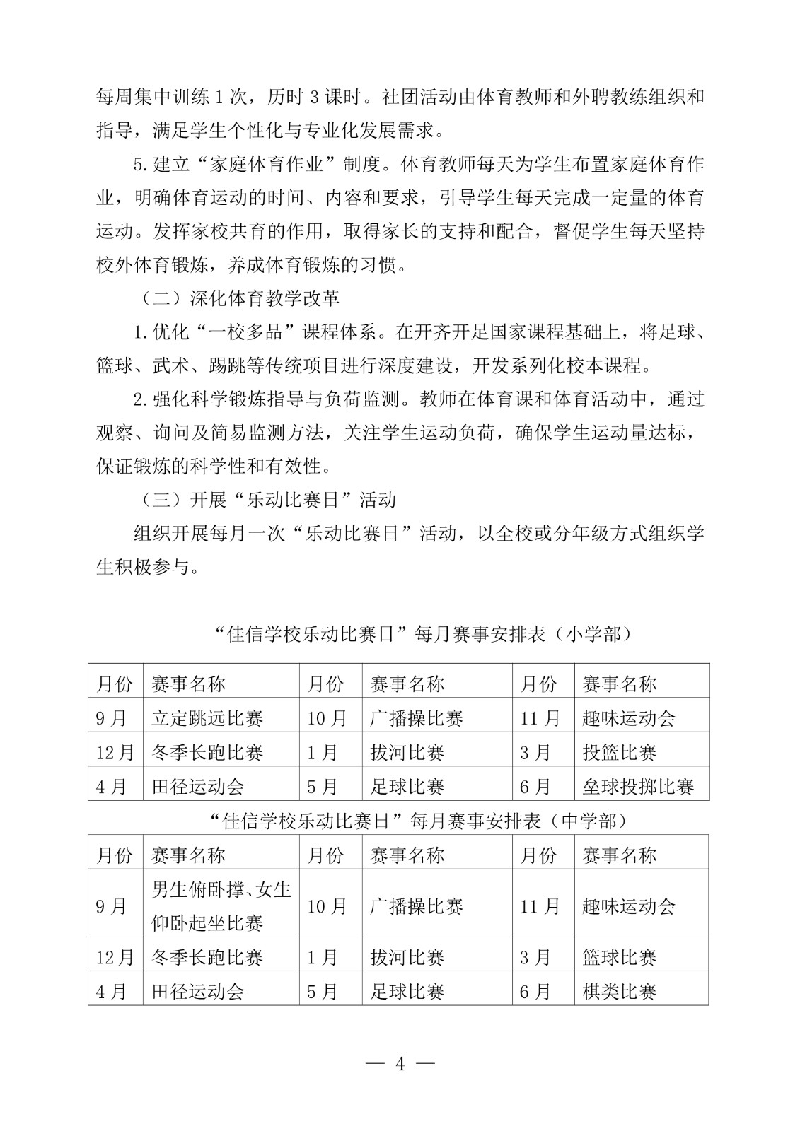
上海市佳信学校深化新时代学校体育工作高质量发展工作方案
作者: 佳信学校 发布时间: 2026-03-04 09:32:49
上海市佳信学校深化新时代学校体育工作高质量发展工作方案
收藏
保存
打印
关闭
相关信息
2026-03-04
上海市佳信学校-晒课表
2026-03-04
上海市佳信学校2025学年作息时间表
2026-03-04
同心·同行·共成长 上海市佳信学校中学部召开学期末教研组长工作会议
2026-03-04
童心筑梦笔下生花——佳信学校小学部美术学科特色作业展示活动
2026-03-04
探索自然奥秘点亮科学梦想 佳信学校科学学科学生作品展示活动
上海市佳信学校 沪ICP备10016931号-21 版权所有
地址:青浦区青赵路952号 电话: 021-39200443
技术支持:青浦教育信息中心