首页
校务公开
学校概况
制度建设
育德之窗
心理健康
课程教学
教育科研
党建工作
工会园地
师生风采
园丁风采
雏鹰风采
当前位置:首页
> 通知公告
通知公告
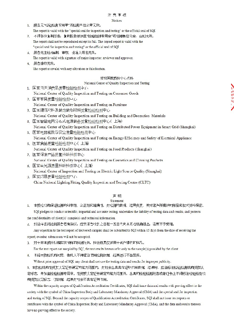
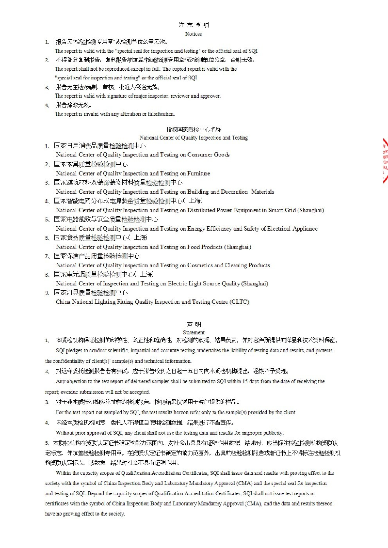
上海市佳信学校2025学年新生校服夏装检查报告
作者: 佳信学校 发布时间: 2025-09-29 08:44:16
上海市佳信学校2025学年新生校服夏装检查报告
收藏
保存
打印
关闭
相关信息
2025-09-29
上海市佳信学校第6周菜单
2025-09-29
上海市佳信学校第5周菜单
2025-09-29
上海市佳信学校第4周菜单
2025-09-29
佳信学校(小学部)“每周三无作业日”倡议书
2025-09-29
上海市佳信学校2025年校服采购学生家长征询汇总
上海市佳信学校 沪ICP备10016931号-21 版权所有
地址:青浦区青赵路952号 电话: 021-39200443
技术支持:青浦教育信息中心